Skip to content Skip to sidebar Skip to footer

Chronic Kidney Disease Concept Map

Acute Kidney Injury Chart Concept Map Nursing End Stage Renal Disease Concept Map

Acute Kidney Injury Chart Concept Map Nursing End Stage Renal Disease Concept Map

Chronic kidney disease concept map. Studies courses subjects and textbooks for your search. Nephron Power Concept Map Of Fgf23 Pathology. Lose ability ot adjust to abrupt changes in Na intake.

Pathophysiology of Chronic Kidney Disease. Chronic Renal Failure Nursing Care And Management Study Guide. The warning signs and symptoms build up gradually and comprise of vomiting nausea dysguesia anorexia fatigue nocturia pruritis stomatitis lassitude reduced psychological perception cramps and twitches in muscles retention of water.

How Do People Deal With It 21. Chronic Kidney Disease Carson Campbell Medical DiagnosisConcept EliminationChronic Kidney Disease CKD progressive irreversible loss of kidney function that is classified in 5 different stages. With CDK at risk for cardiovascular disease.

GFR Kidney damage with normal or increased GFR 90 mLmin173 m 2 Stage 2. Chronic Kidney Disease Pathophysiology Schematic Diagram - Free download as Word Doc doc docx PDF File pdf Text File txt or read online for free. Means that the kidneys are damaged and cant filter blood like they should.

Chronic Kidney Disease- a concept map that will help you with classes and your NCLEX preparation. Chronic Kidney Disease Concept Map 1 Victoria Hansen September 16 2019 Concept Map Medical DiagnosisConcept. Na balance is maintained but in a volume-expanded.

Clinical Manifestations Uremia occurs when GFR is 100. This is the KNOWLEDGE you will need to be an active participant in seminar. CARE OF THE PATIENT WITH A RENAL ALTERATION CHRONIC KIDNEY DISEASE CONCEPT MAP PASSPORT- COMPLETE THIS PAGE PAGE 1 PRIOR TO SEMINAR.

Ross 2016 1418 Risk Factors Diabetes high blood pressure heart and blood vessel cardiovascular disease smoking obesity being African-American family history of kidney disease abnormal kidney structure. Inherited diseases like polycystic kidney disease which.

Pin By Andrea Miller On Nursing Acute Renal Failure Pathophysiology Nursing Renal Failure

Pin By Andrea Miller On Nursing Acute Renal Failure Pathophysiology Nursing Renal Failure

Concept Map Outlining The Workup Of Pulmonary Hypertension Ph In Download Scientific Diagram

Concept Map Outlining The Workup Of Pulmonary Hypertension Ph In Download Scientific Diagram

Work Of Being An Adult Patient With Chronic Kidney Disease A Systematic Review Of Qualitative Studies Bmj Open

Work Of Being An Adult Patient With Chronic Kidney Disease A Systematic Review Of Qualitative Studies Bmj Open

Global Case Studies For Chronic Kidney Disease End Stage Kidney Disease Care Kidney International Supplements

Global Case Studies For Chronic Kidney Disease End Stage Kidney Disease Care Kidney International Supplements

Acute Kidney Failure Concept Map Deanne Blach Db Productions

Acute Kidney Failure Concept Map Deanne Blach Db Productions

Chronic Kidney Disease Ckd Mcmaster Pathophysiology Review

Chronic Kidney Disease Ckd Mcmaster Pathophysiology Review

45 Nursing Kidney Disease Renal Failure Ideas Renal Failure Kidney Disease Renal

45 Nursing Kidney Disease Renal Failure Ideas Renal Failure Kidney Disease Renal

Concept Map Outlining The Workup Of Pulmonary Hypertension Ph In Download Scientific Diagram

Concept Map Outlining The Workup Of Pulmonary Hypertension Ph In Download Scientific Diagram

Esrd Concept Map On End Stage Renal Failure Studocu

Esrd Concept Map On End Stage Renal Failure Studocu

Nephron Power Concept Map Herbal Remedies And Kidney Diseases

Nephron Power Concept Map Herbal Remedies And Kidney Diseases

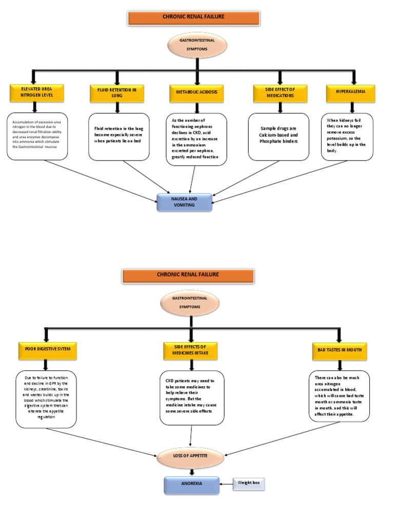
Concept Map Of Ckd Gastrointestinal Symptoms Chronic Kidney Disease Kidney

Concept Map Of Ckd Gastrointestinal Symptoms Chronic Kidney Disease Kidney

Notes On Renal Failure

Notes On Renal Failure

Pathophysiology Of Renal Disease Image Chapter 26 Acute Renal Failure And Chronic Kidney Disease Renal Disease Acute Renal Failure Kidney Disease

Pathophysiology Of Renal Disease Image Chapter 26 Acute Renal Failure And Chronic Kidney Disease Renal Disease Acute Renal Failure Kidney Disease

Nephron Power Concept Map Hsct Related Renal Disease Big Picture

Nephron Power Concept Map Hsct Related Renal Disease Big Picture

Concept Map Hypervolemia Related To Chronic Kidney Disease Esrd By Carolina Paredes

Concept Map Hypervolemia Related To Chronic Kidney Disease Esrd By Carolina Paredes

Renal Concept Map

Renal Concept Map

Depression In End Stage Renal Disease

Depression In End Stage Renal Disease

Https Www Asn Online Org Education Training Fellows Hfhs Ckd V6 Pdf

Https Www Asn Online Org Education Training Fellows Hfhs Ckd V6 Pdf

Utility Of Concept Mapping As A Tool To Enhance Metacognitive Teaching And Learning Of Complex Concepts In Undergraduate Medical Education Khine Aa Adefuye Ao Busari J Arch Med Health Sci

Utility Of Concept Mapping As A Tool To Enhance Metacognitive Teaching And Learning Of Complex Concepts In Undergraduate Medical Education Khine Aa Adefuye Ao Busari J Arch Med Health Sci

Management Of Hypertension In Chronic Kidney Disease Springerlink

Management Of Hypertension In Chronic Kidney Disease Springerlink

Pin On Renal Failure Cm

Pin On Renal Failure Cm

Targeting The Progression Of Chronic Kidney Disease Nature Reviews Nephrology

Targeting The Progression Of Chronic Kidney Disease Nature Reviews Nephrology

Chronic Kidney Disease Pathophysiology Concept Map Kidney Failure Disease

Chronic Kidney Disease Pathophysiology Concept Map Kidney Failure Disease

1

1

Nomenclature For Kidney Function And Disease Report Of A Kidney Disease Improving Global Outcomes Kdigo Consensus Conference Kidney International

Nomenclature For Kidney Function And Disease Report Of A Kidney Disease Improving Global Outcomes Kdigo Consensus Conference Kidney International

A Nursing Perspective Of Caring For Patients With End Stage Renal Disease In Hospitals Garvey Tm Mccarron Nm Saudi J Kidney Dis Transpl

A Nursing Perspective Of Caring For Patients With End Stage Renal Disease In Hospitals Garvey Tm Mccarron Nm Saudi J Kidney Dis Transpl

Chronic Kidney Disease Kidney

Chronic Kidney Disease Kidney

Management Of Hypertension In Chronic Kidney Disease Springerlink

Management Of Hypertension In Chronic Kidney Disease Springerlink

Chronic Kidney Disease 100 Dialysis

Chronic Kidney Disease 100 Dialysis

Cardiac And Vascular Surgery Associated Acute Kidney Injury The 20th International Consensus Conference Of The Adqi Acute Disease Quality Initiative Group Journal Of The American Heart Association

Cardiac And Vascular Surgery Associated Acute Kidney Injury The 20th International Consensus Conference Of The Adqi Acute Disease Quality Initiative Group Journal Of The American Heart Association

Polycystic Kidney Disease Concept Map For Nursing Online Nursing Schools Concept Map Nursing Nursing School

Polycystic Kidney Disease Concept Map For Nursing Online Nursing Schools Concept Map Nursing Nursing School

Nephron Power Concept Map Of Fgf23 Pathology

Nephron Power Concept Map Of Fgf23 Pathology

Care Of Patients With Acute Kidney Injury And Chronic Kidney Disease Nurse Key

Care Of Patients With Acute Kidney Injury And Chronic Kidney Disease Nurse Key

Cognition Alzheimer S Disease Concept Map Deanne Blach Db Productions

Cognition Alzheimer S Disease Concept Map Deanne Blach Db Productions

Increasing Access To Integrated Eskd Care As Part Of Universal Health Coverage Kidney International

Increasing Access To Integrated Eskd Care As Part Of Universal Health Coverage Kidney International

Chronic Kidney Disease Ckd Mcmaster Pathophysiology Review

Chronic Kidney Disease Ckd Mcmaster Pathophysiology Review

Rationale And Design Of A Multicenter Chronic Kidney Disease Ckd And At Risk For Ckd Electronic Health Records Based Registry Cure Ckd Bmc Nephrology Full Text

Rationale And Design Of A Multicenter Chronic Kidney Disease Ckd And At Risk For Ckd Electronic Health Records Based Registry Cure Ckd Bmc Nephrology Full Text

Work Of Being An Adult Patient With Chronic Kidney Disease A Systematic Review Of Qualitative Studies Bmj Open

Work Of Being An Adult Patient With Chronic Kidney Disease A Systematic Review Of Qualitative Studies Bmj Open

Chronic Kidney Disease Mindmeister Mind Map

Chronic Kidney Disease Mindmeister Mind Map

Definition And Classification Of Chronic Kidney Disease A Position Statement From Kidney Disease Improving Global Outcomes Kdigo Sciencedirect

Definition And Classification Of Chronic Kidney Disease A Position Statement From Kidney Disease Improving Global Outcomes Kdigo Sciencedirect

Alterations Of Renal And Urinary Tract Function Concept Maps Gary L Schofield Rn Ppt Download

Alterations Of Renal And Urinary Tract Function Concept Maps Gary L Schofield Rn Ppt Download

Chronic Kidney Disease Pathophysiology Schematic Diagram Kidney Renal Function

Chronic Kidney Disease Pathophysiology Schematic Diagram Kidney Renal Function

Management Of Acute Kidney Injury Core Curriculum 2018 American Journal Of Kidney Diseases

Management Of Acute Kidney Injury Core Curriculum 2018 American Journal Of Kidney Diseases

Cardiorenal Syndrome Classification Pathophysiology Diagnosis And Treatment Strategies A Scientific Statement From The American Heart Association Circulation

Cardiorenal Syndrome Classification Pathophysiology Diagnosis And Treatment Strategies A Scientific Statement From The American Heart Association Circulation

Nr 325 Concept Map Ckd 1 Docx Chronic Kidney Disease Slow Progressive Irreversible Loss In Kidney Function With A Gfr Less Than Or Equal To 60ml Min Course Hero

Nr 325 Concept Map Ckd 1 Docx Chronic Kidney Disease Slow Progressive Irreversible Loss In Kidney Function With A Gfr Less Than Or Equal To 60ml Min Course Hero

Acute Kidney Injury

Acute Kidney Injury

Utility Of Concept Mapping As A Tool To Enhance Metacognitive Teaching And Learning Of Complex Concepts In Undergraduate Medical Education Khine Aa Adefuye Ao Busari J Arch Med Health Sci

Utility Of Concept Mapping As A Tool To Enhance Metacognitive Teaching And Learning Of Complex Concepts In Undergraduate Medical Education Khine Aa Adefuye Ao Busari J Arch Med Health Sci

Chronic Kidney Disease Change Package National Kidney Foundation

Chronic Kidney Disease Change Package National Kidney Foundation

Https Encrypted Tbn0 Gstatic Com Images Q Tbn And9gct8nrmhxf8r8ev9k7s0ttqockhw0jmlv3gljha7hmjqf0il2rx Usqp Cau

Https Encrypted Tbn0 Gstatic Com Images Q Tbn And9gct8nrmhxf8r8ev9k7s0ttqockhw0jmlv3gljha7hmjqf0il2rx Usqp Cau

With CDK at risk for cardiovascular disease.

It includes conditions that damage the kidneys and decrease their ability to keep you healthy. Pathophysiology of Chronic Kidney Disease. Clinical Manifestations Uremia occurs when GFR is 100. This is the KNOWLEDGE you will need to be an active participant in seminar. Unit 2 Concept Map. Glomerulonephritis a group of diseases that hurt the kidneys filtering units. Chronic renal failure CRF or chronic kidney disease CKD is the end result of a gradual progressive loss of kidney function. Chronic kidney disease heart attacks and strokes. It can also cause other problems that can harm your health.


Lose ability ot adjust to abrupt changes in Na intake. Unit 2 Concept Map. Lose ability ot adjust to abrupt changes in Na intake. This is the KNOWLEDGE you will need to be an active participant in seminar. CONCEPT MAP BY NURSELABS. Angiotensin Converting Enzyme Inhibitors And Receptor. Signs and Symptoms develop overtime as kidney damage progresses slowly.

Post a Comment for "Chronic Kidney Disease Concept Map"